广州大学化学化工学院:学科教学(化学)(专业学位
)
*A册-历年考研真题试卷与参考答案*
2007-2023年311教育学专业基础
综合历年考研真题及详解
2024年333教育综合考研真题试卷与答案
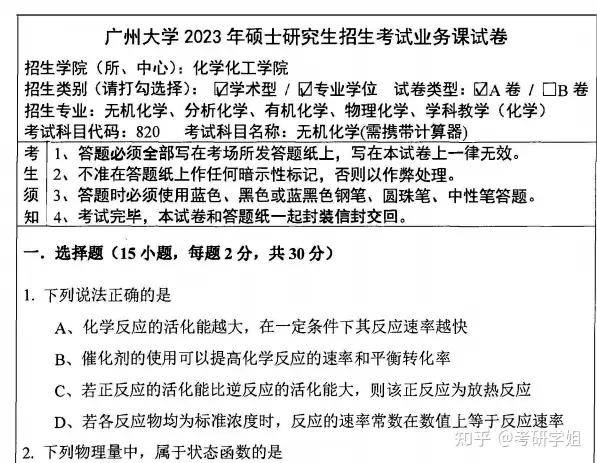
2010-2023年广州大学820无机化学考研真题试卷(原科目代码:616无机化学)
2012-2023年广州大学820无机化学考研真题答案详解
2025广州大学学科化学(333教育综合+820无机化学)考研全套资料【真题答案+笔记+题库】-鸿知考研网


*B册-配套笔记*
《教育学(王道俊
)》
《中国教育史(孙培青)》
《外国教育史教程(吴式颖)》
《当代教育心理学(陈琦、刘儒德)
《无机化学》(上册) (宋天佑武大第三版)
《无机化学》(下册) (宋天佑武大第三版)
*C册-配套题库*
《教育学(王道俊)》
《中国教育史(孙培青)》
《外国教育史教程(吴式颖)》
《当代教育心理学(陈琦、刘儒德)
《无机化学》(上册) (宋天佑武大第三版)
《无机化学》(下册) (宋天佑武大第三版)
==2023-2024广州大学考研参考书目==
==2023-2024广州大学考研参考书目==
《有机化学》(上、下册) 2018年第六版,李景宁主编,高等教育出版社
①《无机化学》上册 宋天佑、程鹏等主编,高等教育出版社, 2019 年,第四版;
②《无机化学》下册 宋天佑、徐家宁、程功臻等主编,高等教育出版社,2019年,第四版;
广州作为中国经济最为发达的城市之一,对心理学、土木工程、计算机等专业的需求尤为旺盛,为广州大学的毕业生提供了丰富的就业机会。此外,广州的城市魅力与多元文化环境也吸引了大量考生前来求学。与一些热门985、211高校相比,广州大学的考研难度相对适中。其参考书目较少,备考压力较小,往年真题考查重复率高,广大
的专业课真题可以去鸿知广大考研网里面找,很全也有答案。尤其对于部分基础较为薄弱的考生而言,这无疑是一个巨大的优势。
广州大学的毕业生就业情况良好,主要流向广州及周边大湾区城市。作为双非的院校考研,广州大学的考研信息差太重要了。广州大学虽未跻身“985/211”高校行列,却凭借其优越的地理位置吸引了众多考生报考。教育行业、土木与房屋建筑业以及专业技术与其他服务业是毕业生就业的主要方向。例如,广大的学科类教育硕士
、应用心理专硕、计算机、地理、土木等专业就很热门;金融专硕虽然学科实力一般,但录取难度适中,性价比较高;土木工程等专业则因其招生人数多、分数线低而备受考生青睐。