考上博士,还会被淘汰?
日前,多所高校开展博士研究生中期考核。7月24日,厦门大学海洋与地球学院公布2024年博士生中期考核结果,有14位博士生中期考核不合格。等待他们的,将是再次考核、博转硕,或者退学处理。去年10月,北京青年报对几位主动选择“博士转硕士”同学的采访亦引发热议,也让博士生分流走进大众的视野。
他们或经历痛苦迷茫后坚定转身,主动“降格”成为硕士;或经高校考核,被动分流退出博士赛道。近年来,高校对博士生学业过程质量监控不断加强,课程考核、资格考核、中期考核、年度考核等考核结果与分流机制相结合。博士之路,不仅意味着学历的荣光,更随时充斥着“淘汰”的荆棘。
不是“淘汰”,而是“促优”
所谓分流,是指在研究生的培养过程中,对研究生进行考核、筛选、分流和淘汰,对于不适合继续进行博士研究生培养的学生,在毕业与退学之间提供多种出路方式,常见的分流方式包括直接退出、向较低一级分流培养比如博转硕等。
国外早有严格的博士生分流淘汰制度。一项对伯克利大学的研究发现,尽管学生在前1-3年的流失率高达25%,但被“淘汰”的学生中大约72%获得了硕士学位;美国斯坦福大学将分流淘汰机制视为一种过程管理手段,博士生分流淘汰机制嵌入在博士生培养的各个关键环节。
随着中国大学博士学位标准的逐步提高、博士生培养过程的严格要求,整个博士培养过程中出现分流淘汰是必然。
近年来,国家文件反复提出加强对研究生培养过程的质量控制,探索分流激励机制。2013年,教育部、国家发展改革委、财政部联合印发《关于深化研究生教育改革的意见》,明确建立柔性的监控、指导和分流机制。2019年2月,教育部办公厅发布《关于进一步规范和加强研究生培养管理的通知》,重申对不适合继续攻读学位的研究生要落实及早分流。2020年,教育部、国家发展改革委、财政部联合印发了《关于加快新时代研究生教育改革发展的意见》,《意见》指出要“加大分流力度,对不适合继续攻读学位的研究生及早分流。”“畅通分流选择渠道,分流退出的博士研究生,符合硕士学位授予标准的可授予硕士学位。”
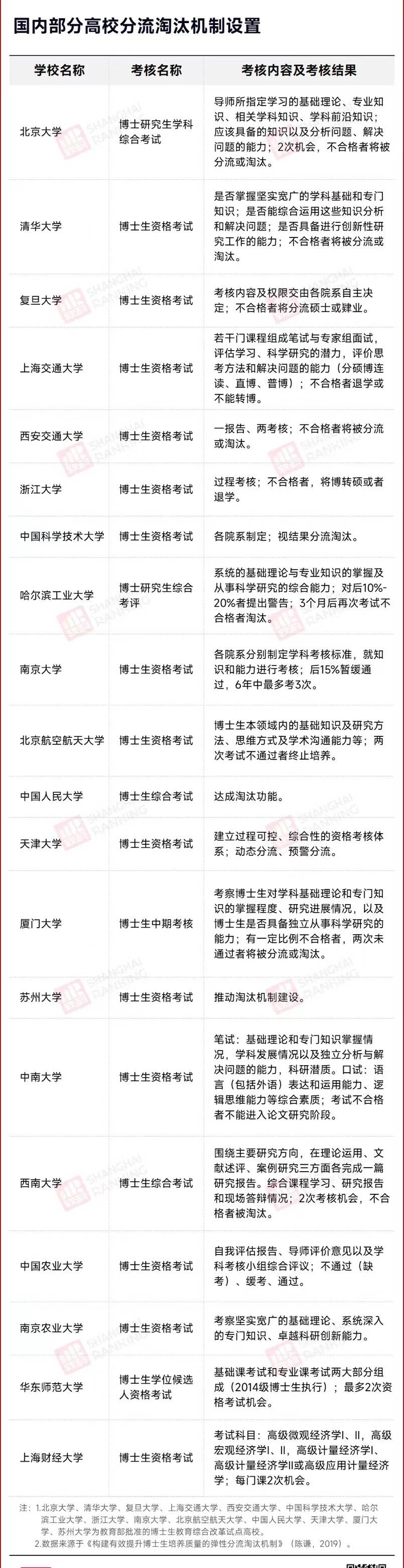
早在2017年,教育部就推出了博士研究生教育综合改革试点工作,鼓励北京大学、清华大学等14所试点高校尝试探索分流淘汰机制,努力提升博士生培养质量。除14所试点高校以外,有部分国内高校已尝试建立了分流淘汰制度,如中南大学、西南大学、中国农业大学、南京农业大学、华东师范大学、上海财经大学等。这些高校发布的分流淘汰机制的实施细则,通常包括考核内容、对不合格博士研究生进行分流、对分流博士研究生转硕士做好后续工作等诸多规定。

实际上,博士分流的实施是一个动态的过程。博士生在各个培养关键环节,都会面临严格的考核。
复旦大学2021年推出博士研究生培养分流退出实施办法,着重建立课程修读,资格考试,学位论文开题、中期考核、预审、评阅、答辩等培养关键环节的质量监控,建立分流机制。资格考试结果评定等级分为“通过”和“不通过”,其中获“通过”的博士生数不高于同一批次参加考试学生总数的90%。补考结果仍为“不通过”的博士生予以退学,其中本科直接攻博生、硕博连读生可提出申请,经导师、研究生培养单位和学校审批同意后可转为攻读硕士学位。如果博士生对分流淘汰各个环节实施有任何异义,都可提出申诉。
不过,分流退出机制只是一种手段,而不是目的。博士分流在给博士生一定的压力的同时,能够提升博士生的学习积极性,促进学生的自我塑造和成长。
南京大学博士生分流机制被教育部在《对十三届全国人大二次会议第 5350 号建议的答复》中树立为典型模式,探索构建了有效提升博士研究生培养质量的弹性分流淘汰机制。2012年,南京大学启动了博士生“四三三”教育改革,核心是实施博士生资格考核,对排名在后15%的博士生实施弹性分流,以此督促博士生。2020年起构建贯穿博士生培养全过程的“三级三层学业预警与帮扶机制”,在博士生即将进入各培养环节前进行学业预警提醒,督促导师尽心尽力培养博士生。
南京大学“四三三”博士培养模式分解图(截图自《模式、机制、成效:以质量为核心的南京大学“四三三”博士研究生教育改革实践》)
南京大学“四三三”博士研究生教育改革的实施,将严格的中期考核和分流退出机制在全校范围内落地,对博士生保持适当的压力,并把压力转变成动力,使博士生的学习积极性得到大幅度提升。有相当一部分博士生在参加第一次资格考核时结果是“暂缓通过”,而参加第二次考核时其结果已提升为“优秀”,不仅有效提升了博士生培养质量,还一定程度上促进了博士生导师制度改革,将导师“第一责任人”的要求落到了实处。
我国高校实施弹性分流淘汰机制仍在探索的过程中。一方面,不同院系、不同学科的执行难度差异大;另一方面,博士生分流制度属于一种“舶来品”。我国实行三级学位制度、阶段式培养,相比于美国的贯通式培养模式,学生读博成本更大,博士分流显得更加“残酷”。为了缓解分流淘汰机制实践起来“水土不服”的症状,根据实际情况将博士生分流淘汰机制善后保障工作细化、实施预警和缓冲举措、实行逐级分流也是高校未来的工作重点。
“合格出厂”,愈发艰难
博士研究生已然成为高校科研的生力军。2024年1月11日,教育部召开2024年全国教育工作会议。据介绍,我国高校目前有博士研究生61.2万人。据教育部统计,2023年招收博士生15.33万人,比上年增长10.29%。
伴随着博士生的逐年扩招,博士生“合格出厂”却愈发困难,延毕大有人在。
根据教育部官网的教育统计数据显示,博士研究生的未按期毕业率常年盘踞在60%以上,虽有一定波动,但也没有明显的增长趋势,几乎每年都有超过10万名在读博士生无法顺利毕业。而硕士研究生的未按期毕业率也常年在10%以上。
博士生顺利毕业往往需要“过五关斩六将”。能走到学位申请这一环节的博士生,必须要先跨越论文开题、中期考核、学位论文预答辩、学位论文审核、学位论文盲审、学位论文答辩等“关卡”。
博士学位论文“难产”是博士毕业难的主要原因。就学位论文评判标准而言,学术学位的博士学位论文必须是一篇系统而完整的学术论文,基本论点、结论和建议应有较高的学术价值或对国民经济建设具有一定的理论和实践意义,应对所研究的课题有创造性的见解,有较显著的科研或专门技术成果;专业学位的博士学位论文须与实践紧密结合,内容应体现作者运用本专业学位及相关学科的理论知识和方法,分析和解决实际问题的能力,论文结果应对实际工作具有较高的应用价值。
由于博士学位论文要求之高,想要达到学位论文毕业标准是相当困难的。找不到论文创新点、实验没有进展、研究领域太新、导师毕业要求高、对大龄博士的偏见等因素都会阻拦一名博士生顺利地完成其学位论文。
华南农业大学教授、博导贾海薇认为,读博对学生的科研素质要求比较高,但一些就读博士生并不知道自己为什么要学这个专业、为什么要读博,以为读完硕士就可以胜任博士的科研压力,其实不是。
对博士生层层考核并不是为了“卡”博士生,而是为提高博士生的培养质量。博士研究生是我们国家创新体系中重要的生力军,在各行各业发挥着非常重要的作用。
为了让博士研究生“合格出厂”,各高校采取了多种机制“保驾护航”。如延长博士生毕业时间、设置弹性分流机制、不再将博士在学期间发表论文达到基本要求作为学位申请的硬性指标等;此外,教育部印发了《关于加强博士生导师岗位管理的若干意见》,指出有必要进一步加强博士生导师岗位管理,为提高博士生培养质量奠定坚实基础。
博士分流并非意味着“淘汰”,而是“多元成才”的体现。
有不少博士生选择了“主动分流”,走向了一条更适合自己的路。还有一些博士分流以后,重新申博。博士生分流制度的出现,给学生更多探索职业生涯的空间,也能够一定程度上保证高校博士培养资源的合理利用。
对于博士生来说,读博之路“九九八十一难”,但关关难过关关过,方能迎来涅槃时刻;而对于高校来说,在分流和退出这一重大抉择面前,如何尽可能保障每一位博士生的权益,也应该给予更多的重视和思考。